依据《业余无线电台管理办法》,结合江西地区申请要求,整理出执照申请的详细指南。
一、申请条件
1. 熟悉无线电管理规定,如《中华人民共和国无线电管理条例》《业余无线电台管理办法》等。
2. 具备国家无线电管理机构规定的操作技术能力,持有业余无线电操作技术能力证书。
3. 无线电发射设备符合国家相关技术标准,使用依法取得型号核准的设备(型号核准证载明的频率范围包含业余业务频段);或使用自制、改装、拼装等设备,需满足国家标准和国家无线电管理有关规定,且发射频率范围仅限于业余业务频段。
4. 个人申请设置具有发信功能de业余无线电台,需年满十八周岁;未成年人可以设置、使用工作在30 – 3000MHz频段且最大发射功率不大于25瓦的业余无线电台 。
二、申请材料准备
(一)基础材料(所有申请人)
1. 无管申请表(新表/老表均可)。
2. 操作证(业余无线电操作技术能力证书)扫描件。
3. 身份证明文件扫描件(如中国公民身份证):整合所有页面为一个文件,推荐PDF或JPG格式。
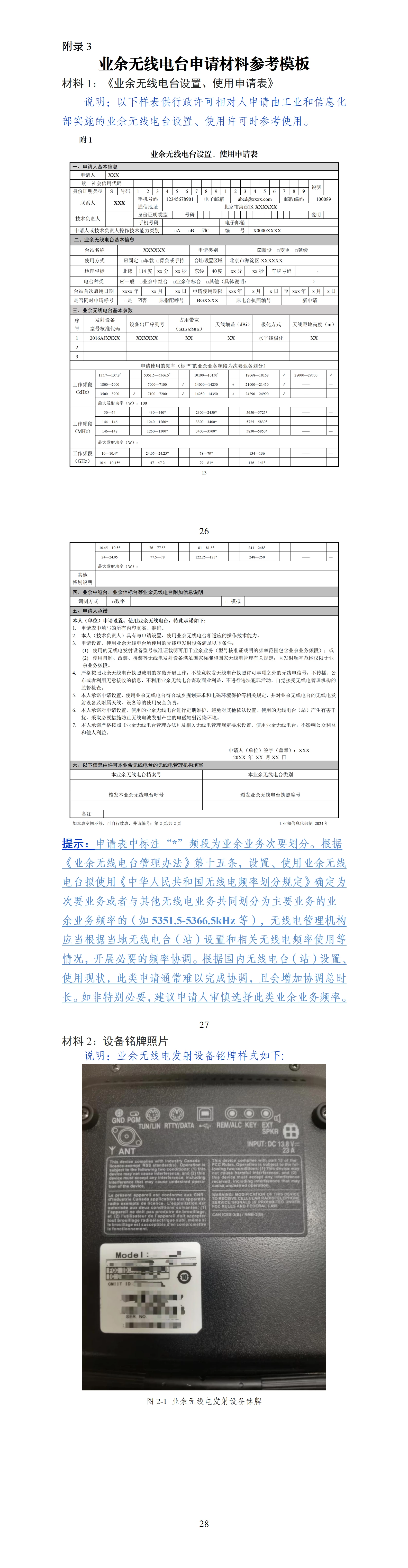
4. 无线电发射设备照片:若设备经型号核准,需提供含型号核准代码、出厂序列号等信息的照片,包括设备铭牌(清晰显示型号核准证信息,体现生产厂家、设备型号、型号核准代码、出厂序列号 )、设备核准信息查询截图,照片内容需清晰可辨。
(二)未成年人附加材料
1. 监护人身份证复印件:扫描为JPG格式,正反两面上下排列一页,命名为“(申请人) – 监护人身份证” 。
2. 户口本(监护人及本人页):同户籍提供户主、申请人、监护人户口页;监护人是父母但不同户籍,提供出生证明;监护人非父母且不同户籍,提供相关证明材料,推荐JPG格式 。
(三)承诺书
申请人可选择《证明事项告知承诺书(无线电台(站)设置、使用许可)》。
三、无管申请表填写说明
(一)申请人基本信息
1. 申请人:填本人真实姓名。
2. 统一社会信用代码:个人申请无需填写。
3. 身份证明类型:普通公民选“S”(居民身份证);军人选“j”;港澳台居民选“t”;外国公民选“w”;其他选“Q”,并填对应证件号码。
4. 联系人、手机号码:填本人常用信息,邮箱推荐QQ邮箱,通信地址精确到楼层,(技术负责人栏与申请人同一人无需填写)。
5. 操作技术能力类别:填操作证等级(A/B/C)及编号(如A开头为A证 )。
(二)业余无线电台基本信息
1. 台站名称:建议命名为“您的名字 + 业余无线电台” 。
2. 申请类别:新办选“新设”;换设备/台址等选“变更”;执照满5年换证选“延续” 。
3. 使用方式:推荐“背负或手持”,其他方式流程可能更复杂;台址/设置区域选“省际涉外”需附原因书(见附加材料 )。
4. 地理坐标、车牌号:用横杆划去不填;电台种类填“一般” 。
5. 启用日期:新申请填申请日,变更/续期以最初申请日为准;使用期限填申请日往后推5年(执照有效期通常5年 )。
6. 申请呼号:新申请选“是”;变更/延续选“否”,避免原呼号被更替;原呼号/执照编号,新申请填“新申请”,已有则填现有信息。
(三)业余无线电台基本参数
1. 型号核准代码:填设备电池处“CMIIT ID”后编码; 出厂序列号填“S/N”标识后序列号 。
2. 占用带宽:短波等特殊频率按需填,一般情况可不填;UV段天线增益填3dBi,极化方式选垂直线极化,天线距地高度填5米 。
3. 工作频率:推荐“√”144 – 146MHz、146 – 148MHz、430 – 440MHz,勿“√”未授权频段;最大发射功率依设备实际填。
(四)签名要求
– 成年人:申请人本人在申请表签名处手写签名,填写与表中一致的申请日期。
– 未成年人:申请人本人签名后,监护人需在签名栏手写签名并标注与申请人的关系,一同填写与表中一致的申请日期。请按实际修改!
申请表样表

四、附加材料(选“省际涉外”时提供)
(一)标题
跨省级行政区域设置、使用业余无线电台必要性说明材料
(二)内容
1. 技术条件:说明设备信息(型号、重量、尺寸、工作频段、输出功率等 )、天线信息(型号、重量、长度、增益等 )、架设方式(如便携场景适配情况 )。
2. 技术方案:阐述操作方式、供电方案(主供电+备用保障 )、通信优化手段(如依托中继台网络 )。
3. 需求自评:解释跨区域使用原因,如多场景适配、续航灵活、信号覆盖需求等。
请按实际修改!按实际修改!按实际修改!
模板仅供参考,需按实际修改!
省际涉外材料样表

五、文件提交
1. 打印申请表,手写填写清晰准确,成年人本人签名、未成年人本人及监护人按要求签名,填与表一致日期 。
2. 扫描申请表为PDF,若有省际涉外说明材料,附加到申请表PDF后 。
3. 处理设备标签照片(清晰展示关键信息 ),与上述PDF按“申请表(含身份证复印件,设备铭牌,未成年人附加材料(若有)等)→省际涉外材料(若有)→承诺书”顺序整合到同一PDF中,确保文件完整且清晰。
4. 登录江西工信厅业余无线电申请入口提交,可下载材料清单,核对完整性与格式。
审批流程

严格依规操作,保材料真实、填表规范,助力顺利拿证!
本网站(灵矽矽,www.coolcpt.cn)为非盈利性个人技术分享平台。
1. 原创内容:本站所有标注“原创”的教程/文章,著作权均归本站所有。**未经书面授权,禁止任何形式的转载、复制或用于商业用途。
2. 第三方资源:站内引用的软件/资源均来自互联网公开渠道,**仅限用于《计算机软件保护条例》规定的“学习研究”目的。
3. 责任须知:用户使用本站内容需自行承担风险,违反本声明导致的版权纠纷或损失,由使用者全权负责。
【免责声明】





























不用承诺书吗
要的。
感谢🙏